2024. 11. 27. 17:46
반응형
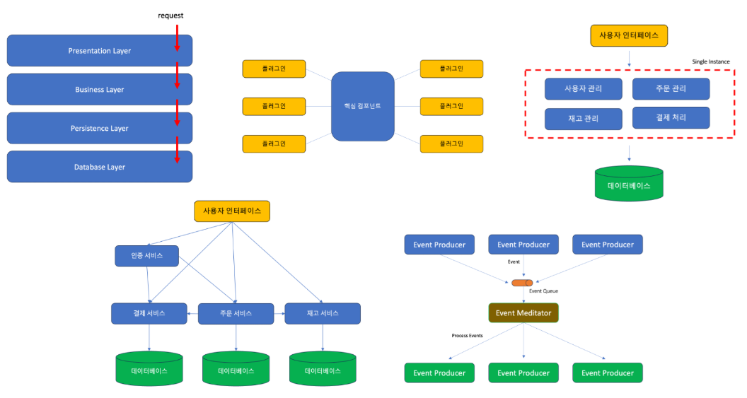
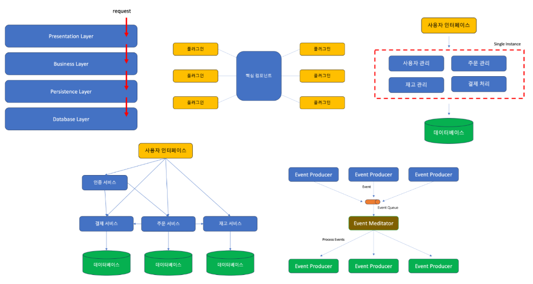
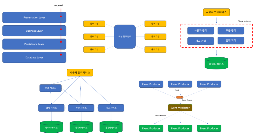
컴퓨터 시스템에서 아키텍처와 스트럭처는 밀접하게 관련되어 있지만, 그 의미와 범위는 다릅니다. 그림을 통해 두 개념의 차이를 명확하게 이해해 보겠습니다.
1. 아키텍처 (Architecture)
- 정의: 시스템의 전체적인 구조와 구성 요소 간의 관계를 나타내는 고수준의 설계입니다. 시스템의 목표, 기능, 성능 등을 고려하여 시스템의 기본적인 틀을 정의하는 것이라고 할 수 있습니다.
- 특징:
- 추상적이고 개념적인 수준: 구체적인 구현 세부 사항보다는 전체적인 시스템의 틀을 제시합니다.
- 시스템의 목표와 방향성을 제시: 시스템이 어떤 문제를 해결하고 어떤 기능을 제공할지를 결정합니다.
- 변경하기 어려움: 시스템의 기본적인 틀이기 때문에 변경하기 어렵고, 변경 시에는 시스템 전체에 영향을 미칠 수 있습니다.

(예: 클라이언트-서버 아키텍처, 3-Tier 아키텍처 등)
2. 스트럭처 (Structure)
- 정의: 아키텍처에서 정의된 구조를 구체적으로 구현하기 위한 상세한 설계입니다. 데이터 구조, 알고리즘, 모듈 간의 관계 등을 정의합니다.
- 특징:
- 구체적이고 상세한 수준: 아키텍처에서 정의된 개념을 실제 코드로 구현하기 위한 세부적인 설계를 포함합니다.
- 아키텍처를 구현하기 위한 수단: 아키텍처에서 정의된 시스템의 목표를 달성하기 위해 필요한 구체적인 방법을 제시합니다.
- 상대적으로 변경하기 용이함: 아키텍처보다는 변경하기 용이하며, 새로운 기능을 추가하거나 기존 기능을 수정하는 경우 주로 스트럭처 부분이 변경됩니다.
(예: 배열, 연결 리스트, 트리 등)

(예: 클래스 다이어그램, 시퀀스 다이어그램 등)
아키텍처와 스트럭처의 관계
- 아키텍처는 스트럭처의 기반: 스트럭처는 아키텍처에서 정의된 틀 안에서 구체적으로 구현됩니다.
- 스트럭처는 아키텍처를 구체화: 아키텍처의 추상적인 개념을 실제 코드로 구현하기 위해 스트럭처가 필요합니다.
- 상호 의존적인 관계: 아키텍처의 변경은 스트럭처에 영향을 미칠 수 있으며, 스트럭처의 변경은 아키텍처에 대한 재검토를 필요로 할 수 있습니다.

(예: 계층 구조를 이용하여 아키텍처와 스트럭처의 관계를 표현)
결론
컴퓨터 시스템에서 아키텍처는 시스템의 전체적인 틀을 정의하고, 스트럭처는 그 틀을 구체적으로 구현하는 역할을 합니다. 아키텍처는 시스템의 안정성과 확장성에 영향을 미치는 중요한 요소이며, 스트럭처는 시스템의 효율성과 유지보수성에 영향을 미치는 중요한 요소입니다.
반응형
'컴퓨터 잡다학메모' 카테고리의 다른 글
| Windows 11 버전 종류에 대한 메모 (0) | 2024.11.28 |
|---|---|
| 윈도우10(Windows10)의 서비스 종료 (0) | 2024.11.27 |
| IoT 초연결이란? (사물인터넷) (1) | 2024.11.27 |
| 간호사가 인공지능을 활용하는 다양한 방법 (3) | 2024.11.27 |
| 4차 산업혁명 시대, 간호사가 갖춰야 할 역량 (1) | 2024.11.27 |
콘텐츠 내 자동삽입광고
